第一章 總則
第一條 為規范政府和社會資本合作項目(以下簡稱PPP項目)全生命周期績效管理工作,提高公共服務供給質量和效率,保障合作各方合法權益,根據《中華人民共和國預算法》、《中共中央 國務院關于全面實施預算績效管理的意見》、《國務院辦公廳轉發財政部發展改革委人民銀行關于在公共服務領域推廣政府和社會資本合作模式指導意見的通知》等有關規定,制定本指引。
第二條 PPP項目績效管理是指在PPP項目全生命周期開展的績效目標和指標管理、績效監控、績效評價及結果應用等項目管理活動。
第三條 項目實施機構應在項目所屬行業主管部門的指導下開展PPP項目績效管理工作,必要時可委托第三方機構協助。
各級財政部門負責PPP項目績效管理制度建設、業務指導及再評價、后評價工作。
第四條 本指引適用于所有PPP項目,包括政府付費、可行性缺口補助和使用者付費項目。
第五條 各參與方應當按照科學規范、公開透明、物有所值、風險分擔、誠信履約、按效付費等原則開展PPP項目全生命周期績效管理。
第二章 PPP項目績效目標與績效指標管理
第六條 項目實施機構負責編制PPP項目績效目標與績效指標,報項目所屬行業主管部門、財政部門審核。
第七條 PPP項目績效目標包括總體績效目標和年度績效目標。總體績效目標是PPP項目在全生命周期內預期達到的產出和效果;年度績效目標是根據總體績效目標和項目實際確定的具體年度預期達到的產出和效果,應當具體、可衡量、可實現。
PPP項目績效目標編制應符合以下要求:
(一)指向明確。績效目標應符合區域經濟、社會與行業發展規劃,與當地財政收支狀況相適應,以結果為導向,反映項目應當提供的公共服務,體現環境-社會-公司治理責任(ESG)理念。
(二)細化量化。績效目標應從產出、效果、管理等方面進行細化,盡量進行定量表述;不能以量化形式表述的,可采用定性表述,但應具有可衡量性。
(三)合理可行。績效目標應經過調查研究和科學論證,符合客觀實際,既具有前瞻性,又有可實現性。
(四)物有所值。績效目標應符合物有所值的理念,體現成本效益的要求。
第八條 PPP項目績效目標應包括預期產出、預期效果及項目管理等內容。
預期產出是指項目在一定期限內提供公共服務的數量、質量、時效等。
預期效果是指項目可能對經濟、社會、生態環境等帶來的影響情況,物有所值實現程度,可持續發展能力及各方滿意程度等。
項目管理是指項目全生命周期內的預算、監督、組織、財務、制度、檔案、信息公開等管理情況。
第九條 PPP項目績效指標是衡量績效目標實現程度的工具,應按照系統性、重要性、相關性、可比性和經濟性的原則,結合預期產出、預期效果和項目管理等績效目標細化量化后合理設定。
第十條 PPP項目績效指標體系由績效指標、指標解釋、指標權重、數據來源、評價標準與評分方法構成。
指標權重是指標在評價體系中的相對重要程度。確定指標權重的方法通常包括專家調查法、層次分析法、主成分分析法、熵值法等。
數據來源是在具體指標評價過程中獲得可靠和真實數據或信息的載體或途徑。獲取數據的方法通常包括案卷研究、資料收集與數據填報、實地調研、座談會、問卷調查等。
評價標準是指衡量績效目標完成程度的尺度。績效評價標準具體包括計劃標準、行業標準、歷史標準或其他經相關主管部門確認的標準。
評分方法是結合指標權重,衡量實際績效值與評價標準值偏離程度,對不同的等級賦予不同分值的方法。
第十一條 PPP項目績效目標與績效指標各階段管理應符合以下要求:
(一)PPP項目準備階段,項目實施機構應根據項目立項文件、歷史資料,結合PPP模式特點,在項目實施方案中編制總體績效目標和績效指標體系并充分征求相關部門、潛在社會資本等相關方面的意見。財政部門應會同相關主管部門從依據充分性、設置合理性和目標實現保障度等方面進行審核。
(二)PPP項目采購階段,項目實施機構可結合社會資本響應及合同談判情況對績效指標體系中非實質性內容進行合理調整。PPP項目績效目標和指標體系應在項目合同中予以明確。
(三)PPP項目執行階段,績效目標和指標體系原則上不予調整。但因項目實施內容、相關政策、行業標準發生變化或突發事件、不可抗力等無法預見的重大變化影響績效目標實現而確需調整的,由項目實施機構和項目公司(未設立項目公司時為社會資本,下同)協商確定,經財政部門及相關主管部門審核通過后報本級人民政府批準。
PPP項目移交完成后,財政部門應會同有關部門針對項目總體績效目標實現情況,從全生命周期的項目產出、成本效益、物有所值實現情況、按效付費執行情況及對本地區財政承受能力的影響、監管成效、可持續性、PPP模式應用等方面編制績效評價(即后評價)指標體系。
第十二條 項目公司(社會資本)對績效目標或指標體系調整結果有異議的,可申請召開評審會,就調整結果的科學性、合理性、可行性等進行評審。雙方對評審意見無異議的,按評審意見完善后履行報批程序;仍有異議的,按照合同約定的爭議解決機制處理。
第十三條 編制政府付費和可行性缺口補助PPP項目年度支出預算時,應將年度績效目標和指標連同編制的預算申報材料一并報送財政部門審核。使用者付費PPP項目參照執行。
第三章 PPP項目績效監控
第十四條 項目實施機構應根據項目合同約定定期開展PPP項目績效監控,項目公司(社會資本)負責日常績效監控。
第十五條 PPP項目績效監控是對項目日常運行情況及年度績效目標實現程度進行的跟蹤、監測和管理,通常包括目標實現程度、目標保障措施、目標偏差和糾偏情況等。
PPP項目績效監控應符合以下要求:
(一)嚴格遵照國家規定、行業標準、項目合同約定,按照科學規范、真實客觀、重點突出等原則開展績效監控。重點關注最能代表和反映項目產出及效果的年度績效目標與指標,客觀反映項目運行情況和執行偏差,及時糾偏,改進績效。
(二)項目實施機構應根據PPP項目特點,考慮績效評價和付費時點,合理選擇監控時間、設定監控計劃,原則上每年至少開展一次績效監控。
第十六條 PPP項目績效監控工作通常按照以下程序進行:
(一)開展績效監控。項目公司(社會資本)開展PPP項目日常績效監控,按照項目實施機構要求,定期報送監控結果。項目實施機構應對照績效監控目標,查找項目績效運行偏差,分析偏差原因,結合項目實際,提出實施糾偏的路徑和方法,并做好信息記錄。
(二)反饋、糾偏與報告。項目實施機構應根據績效監控發現的偏差情況及時向項目公司(社會資本)和相關部門反饋,并督促其糾偏;偏差原因涉及自身的,項目實施機構應及時糾偏;偏差較大的,應撰寫《績效監控報告》報送相關主管部門和財政部門。
第四章 PPP項目績效評價
第十七條 項目實施機構應根據項目合同約定,在執行階段結合年度績效目標和指標體系開展PPP項目績效評價。
財政部門應會同相關主管部門、項目實施機構等在項目移交完成后開展PPP項目后評價。
第十八條 PPP項目績效評價應符合以下要求:
(一)嚴格按照規定程序,遵循真實、客觀、公正的要求,采用定量與定性分析相結合的方法。
(二)結合PPP項目實施進度及按效付費的需要確定績效評價時點。原則上項目建設期應結合竣工驗收開展一次績效評價,分期建設的項目應當結合各期子項目竣工驗收開展績效評價;項目運營期每年度應至少開展一次績效評價,每3-5年應結合年度績效評價情況對項目開展中期評估;移交完成后應開展一次后評價。
(三)績效評價結果依法依規公開并接受監督。
第十九條 PPP項目績效評價工作通常按照以下程序進行:
(一)下達績效評價通知。項目實施機構確定績效評價工作開展時間后,應至少提前5個工作日通知項目公司(社會資本)及相關部門做好準備和配合工作。
(二)制定績效評價工作方案。項目實施機構應根據政策要求及項目實際組織編制績效評價工作方案,內容通常包括項目基本情況、績效目標和指標體系、評價目的和依據、評價對象和范圍、評價方法、組織與實施計劃、資料收集與調查等。項目實施機構應組織專家對項目建設期、運營期首次及移交完成后績效評價工作方案進行評審。
(三)組織實施績效評價。項目實施機構應根據績效評價工作方案對PPP項目績效情況進行客觀、公正的評價。通過綜合分析、意見征詢,區分責任主體,形成客觀、公正、全面的績效評價結果。對于不屬于項目公司或社會資本責任造成的績效偏差,不應影響項目公司(社會資本)績效評價結果。
(四)編制績效評價報告。PPP項目績效評價報告應當依據充分、真實完整、數據準確、客觀公正,內容通常包括項目基本情況、績效評價工作情況、評價結論和績效分析、存在問題及原因分析、相關建議、其他需要說明的問題。
(五)資料歸檔。項目實施機構應將績效評價過程中收集的全部有效資料,主要包括績效評價工作方案、專家論證意見和建議、實地調研和座談會記錄、調查問卷、績效評價報告等一并歸檔,并按照有關檔案管理規定妥善管理。
(六)評價結果反饋。項目實施機構應及時向項目公司(社會資本)和相關部門反饋績效評價結果。
第二十條 項目公司對績效評價結果有異議的,應在5個工作日內明確提出并提供有效的佐證材料,向項目實施機構解釋說明并達成一致意見。無法達成一致的,應組織召開評審會,雙方對評審意見無異議的,根據評審意見確定最終評價結果;仍有異議的,按照合同約定的爭議解決機制處理。
第二十一條 項目實施機構應將PPP項目績效評價報告報送相關主管部門、財政部門復核,復核重點關注績效評價工作方案是否落實、引用數據是否真實合理、揭示的問題是否客觀公正、提出的改進措施是否有針對性和可操作性等。
第二十二條 PPP項目績效評價結果是按效付費、落實整改、監督問責的重要依據。
(一)按效付費。
政府付費和可行性缺口補助項目,政府承擔的年度運營補貼支出應與當年項目公司(社會資本)績效評價結果完全掛鉤。財政部門應按照績效評價結果安排相應支出,項目實施機構應按照項目合同約定及時支付。
使用者付費項目,項目公司(社會資本)獲得的項目收益應與當年項目公司(社會資本)績效評價結果掛鉤。績效評價結果優于約定標準的,項目實施機構應執行項目合同約定的獎勵條款。績效評價結果未達到約定標準的,項目實施機構應執行項目合同約定的違約條款,可通過設置影響項目收益的違約金、項目展期限制或影響調價機制等方式實現。
績效評價結果可作為項目期滿合同是否展期的考量因素。
(二)落實整改。
項目實施機構應根據績效評價過程中發現的問題統籌開展整改工作,并將整改結果報送相關主管部門和財政部門。涉及自身問題的,項目實施機構應及時整改;涉及項目公司(社會資本)或其他相關部門問題的,項目實施機構應及時督促整改。
(三)監督問責。
項目實施機構應及時公開績效評價結果并接受社會監督;項目實施機構績效評價結果應納入其工作考核范疇。
第五章 組織保障
第二十三條 各級財政部門應會同相關部門,建立健全PPP項目績效管理工作相關制度和共性指標框架,加強項目識別論證、政府采購、預算收支與績效管理及信息披露等業務指導,切實做好項目合規性審查,確保項目全生命周期規范實施、高效運營。
各級財政部門應結合預算績效管理要求,認真審核PPP項目財政收支預算申請及PPP項目績效目標和指標體系,充分考慮本級財政承受能力,合理安排財政預算,加強對財政資金使用合規性和有效性的監督。
各級財政部門可結合每年工作重點,選取重大PPP項目開展績效再評價。
第二十四條 各級行業主管部門應按照績效管理相關制度要求,建立健全本行業、本領域核心績效指標體系,明確績效標準;合規履行預算編制、申報和執行程序;加強與財政及其他相關部門的協調配合。
第二十五條 項目實施機構、項目公司(社會資本)應嚴格履行合同約定,確保各項工作合法合規。
項目實施機構應做好PPP項目績效管理具體工作,并對PPP項目實施規范性、財政資金使用的合規性和有效性負責。
項目公司(社會資本)應做好項目投資、建設、運營、維護、移交等工作的日常管理和信息記錄;積極配合開展PPP項目績效管理工作,并對所提供資料和信息的真實性、完整性、有效性負責。
第二十六條 各級財政部門應會同相關主管部門依托PPP綜合信息平臺,加強PPP項目信息管理。項目實施機構、項目公司(社會資本)應根據項目實際進展及時提供和更新PPP項目績效管理相關信息,做好信息公開,接受社會監督。
第六章 附則
第二十七條 本指引自印發之日起30日后施行。
本指引施行前已發布中標通知書的項目,沿用采購文件或項目合同中約定的績效評價指標及結果應用等條款,按照本指引開展績效監控、績效評價相關工作,績效目標與績效指標體系不完善的,可參照本指引進行補充完善。
附件:1.PPP項目全生命周期績效管理導圖
2.PPP項目績效評價工作方案(參考)
3.PPP項目績效評價報告(參考)
4.PPP項目建設期績效評價共性指標框架(參考)
5.PPP項目運營期績效評價共性指標框架(參考)
附1:
PPP項目全生命周期績效管理導圖

附2:
PPP項目績效評價工作方案(參考)



附3:
PPP項目績效評價報告(參考)




附4:
PPP項目建設期績效評價共性指標框架(參考)
PPP項目績效評價共性指標框架(參考)——建設期


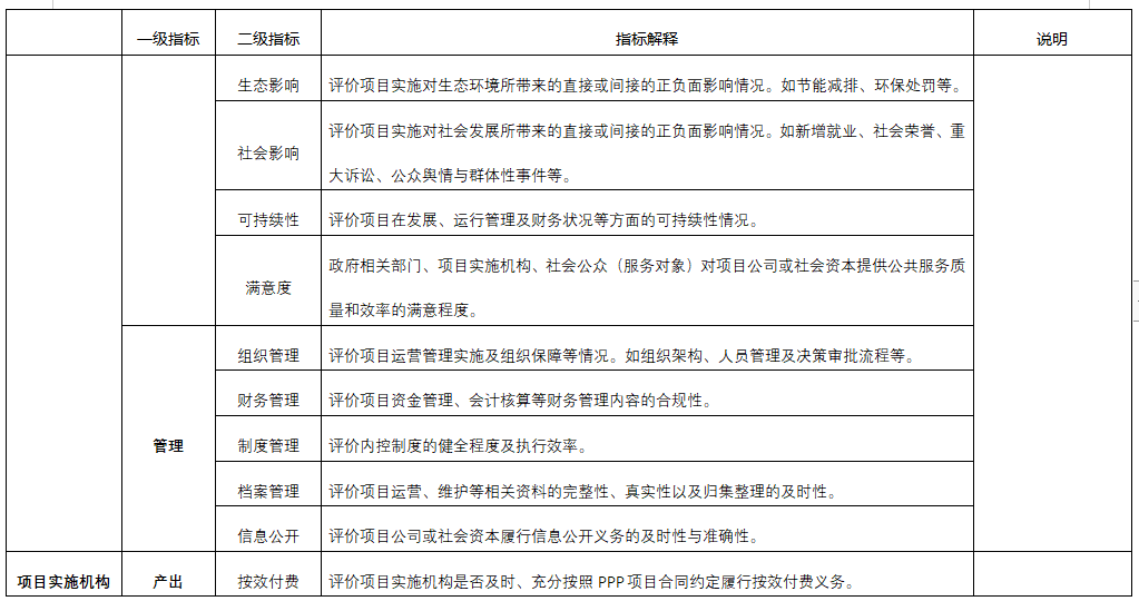
附5:
PPP項目運營期績效評價共性指標框架(參考)
PPP項目績效評價共性指標框架(參考)——運營期




